Building the Core of National Digital Health
Achieving Universal Health Coverage (UHC)

CliniqNexus is the national-level AI medical assistance hub designed for governments and public health agencies, serving as your long-term partner in achieving national health strategy.

We Understand Your Complex Challenges

Dual Disease Burden

The dual pressure of infectious diseases (malaria, TB) and non-communicable diseases (hypertension, diabetes).

Urban-Rural Healthcare Gap

Medical resources and specialists are concentrated in cities, causing severe service inequality and talent shortages.

Data Silos

Data fragmentation hinders effective national-level monitoring, resource allocation, and strategic planning.

CliniqNexus: One Platform, Three Pillars

Empowering Primary Care

Provides an 'AI Co-pilot' for nurses and midwives, enabling high-quality diagnostics even without specialists.

Driving Data Governance

Provides a 'National Health Data Hub' for governments, enabling real-time analytics to support data-driven policy.

Ensuring National Security

100% local deployment and absolute government oversight ensure the sovereignty and security of national health data.

Creating Core Value for the National Health System

Enhance Primary Care Diagnostics

Empower frontline health workers to handle more complex diagnostics, reducing unnecessary referrals and delays.

Achieve Health Equity

Ensure citizens in remote areas receive the same diagnostic quality as those in cities through a unified, national AI standard.

Focus on National Health Priorities

Provide precise AI solutions for national priorities like maternal & child health, TB, malaria, and chronic diseases.

Support Data-Driven Decisions

Provide the Ministry of Health with a unified, real-time data view for scientific resource allocation, epidemic monitoring, and policy making.

We Are Not Just a Vendor, But a Strategic Partner

Local Ecosystem Building

Establish local R&D centers, train local talent, and create high-skill jobs for long-term sustainability.

Proven Implementation Roadmap

Utilizing a 'Deploy-Pilot-Scale' three-phase model ensures stable rollout and mitigates project risks.

Strong Strategic Backing

Backed by strategic investors like the China-U.S. Green Fund, we are a partner with long-term capital security and international importance.

Ready to Accelerate Your Nation's Digital Health Transformation?

Schedule a Technical Briefing

CliniqNexus: The Intelligent Core of Your National Digital Health Strategy

CliniqNexus is not a single diagnostic tool, but a multi-level, multi-stakeholder health ecosystem support platform.

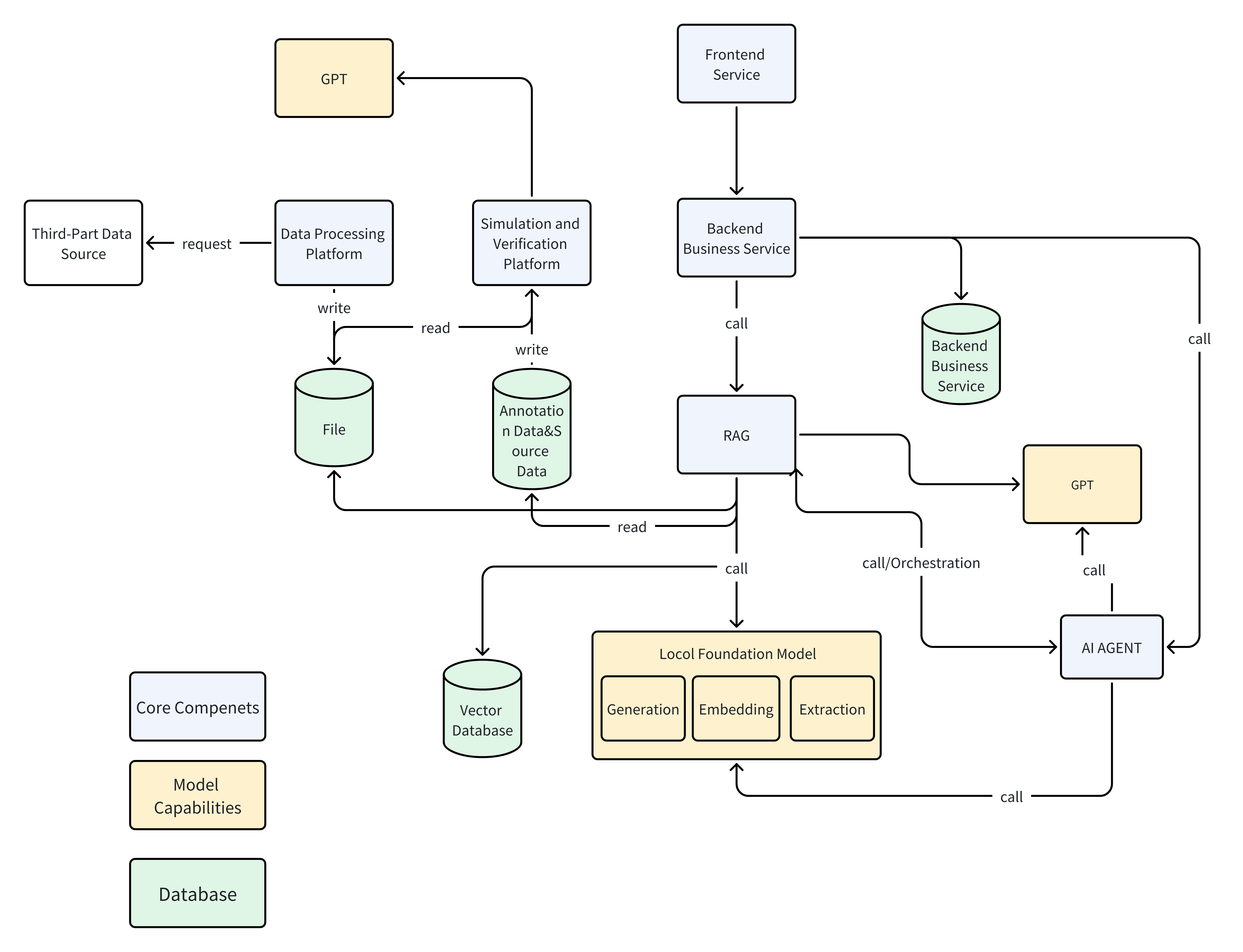
Platform System Architecture

CliniqNexus Platform Architecture

Designed for Every Key Stakeholder

CliniqNexus Functional Architecture

Your AI Co-Pilot

Empowering nurses and midwives to become more effective diagnosticians, addressing the specialist shortage in rural areas.

  • Instant Diagnostic Support: A nurse uploads a chest X-ray via tablet; the AI provides a TB diagnosis suggestion and referral recommendation in seconds.
  • Identify High-Risk Pregnancies: A midwife uses the portable AI ultrasound function to detect high-risk pregnancies early and notify a higher-level hospital.
  • Easy to Use: Designed for mobile (tablets, phones) with a simple interface that fits primary care workflows.
CliniqNexus Functional Architecture

Your Clinical Decision Engine

Improving diagnostic efficiency in hospitals, reducing misdiagnosis rates, and ensuring consistent quality of care.

  • Clinical Decision Support (CDSS): Provides internists with standardized, evidence-based treatment recommendations based on international and local guidelines.
  • Assisted Reading: Radiologists use AI to rapidly pre-screen hundreds of images, significantly reducing diagnostic turnaround time.
  • Chronic Disease Management: Optimize long-term management plans and track follow-ups for patients with diabetes and hypertension.
Chronic Disease Management

Your National Health Data Hub

Providing the Ministry of Health with real-time, aggregated national health data for data-driven, macroeconomic strategy.

  • Real-time Epidemic Surveillance: Monitor infectious disease trends in real-time via the CliniqNexus data hub and issue early warnings.
  • Data-Driven Decisions: Use system-generated analyses of chronic disease data to scientifically plan pharmaceutical procurement and primary care investments.
  • Resource Optimization: Dynamically identify regional disparities in health resources (e.g., beds, specialists) for precise allocation.
National Health Data Dashboard

Core Functional Modules

1. AI-Assisted Diagnostics

Utilizes deep learning models for intelligent interpretation, covering high-priority national diseases:

  • Intelligent Radiology (TB, Pneumonia, Cardiomegaly)
  • AI Ultrasound (High-Risk Pregnancy Identification)
  • Malaria Rapid Diagnostic Test (RDT) Image Recognition
  • Diabetic Retinopathy Early Detection

2. Clinical Decision Support (CDSS)

Provides standardized diagnostic and treatment recommendations to ensure quality control:

  • Scientific prescription advice based on international and local guidelines
  • Step-by-step clinical procedure guidance for primary care nurses and midwives

3. Public Health Data Platform

Aggregates national structured and unstructured health data for a macro-level view:

  • Real-time epidemic surveillance and early warning
  • Chronic disease management reporting
  • Dashboards for regional health planning and resource allocation

4. Interoperability & System Integration

Seamlessly integrates with the National Digital Health Initiative (NDHI) based on global standards:

  • Full compliance with HL7, FHIR, and DICOM standards
  • Integration with the unified Electronic Medical Record (EMR) system
  • Eliminates "data silos" and maximizes existing IT investments

5. General Practice Assistance (Covering common conditions)

Provides comprehensive support for primary care across multiple specialties:

  • Internal Medicine (cold, fever, gastritis, hypertension, etc.)
  • Pediatrics (fever, cough, diarrhea, etc.)
  • Surgery (superficial injuries, burns, etc.)
  • Dermatology (eczema, dermatitis, acne, etc.)
  • Orthopedics (sprains, muscle strains, etc.)
  • ENT
  • Ophthalmology
  • Gynecology
  • Mental Health (preliminary identification of insomnia, anxiety)

Core Technical Advantages

Localized Training Models

Post-deployment, models are retrained with local clinical data to ensure the highest diagnostic relevance and accuracy for the host nation's population.

Scalable Architecture

A hybrid "Cloud-Edge" design supports millions of concurrent users and ensures core functions are available even in areas with unstable networks.

Multi-Language Support

The interface supports English and major local languages, lowering the barrier to adoption for all healthcare workers.

Security & Compliance

All data is stored within the host nation's borders, complying with national data sovereignty requirements and using AES-256 encryption.

Technical Architecture Diagrams

Technical Architecture Diagrams

Technical Architecture Diagrams

Technical Architecture Diagrams

Our Approach: A Strategic Partnership Beyond Technology

We don't just sell a 'product'; we offer a 'partnership model'. This is our most important commitment to our government clients.

1. Strategic Partnership

We offer a 'Government-Led, VastCloud-Enabled' long-term cooperation, not a simple vendor relationship. We share the vision and the responsibility.

Division of Responsibilities

Government (The Leader)

  • Provides policy leadership & regulatory framework
  • Designates national data center to ensure sovereignty
  • Coordinates national and state-level rollout
  • Leads long-term strategic oversight and governance

CliniqNexus (The Enabler)

  • Provides CliniqNexus core technology & AI
  • Executes full system deployment & integration
  • Delivers comprehensive training for all users
  • Establishes and manages local tech support team

2. Sustainable Local Ecosystem

Our goal is to build a self-sustaining system, achieving true 'national autonomy' rather than long-term technological dependence.

  • Talent Development & Training

    Tiered training for healthcare workers and technicians, using a "Train the Trainer" (ToT) model to ensure knowledge transfer.

  • Local Operations & R&D Center

    Establishing a technical support and operations center in-country, creating high-skill jobs and enabling autonomous operation.

  • Local Innovation & University Partnership

    Building joint labs with local universities to co-develop medical AI research.

Local Ecosystem Building

100% National Data Sovereignty

Absolute control over your data. This is our non-negotiable commitment to your national security and sovereignty.

100% Localized Deployment

All data storage and processing occur within your nation's borders, in facilities designated by the Federal Government.

Absolute Government Oversight

The Ministry of Health retains final control over data access and platform operations, with transparent audit mechanisms.

Full Compliance

Fully compliant with national data protection regulations (like NDPR) and international standards (ISO 27001).

Information Security Framework

Proven Implementation Roadmap

1

Phase 1 (Months 1-3)

Core platform deployment, infrastructure setup, and integration with the National Digital Health Initiative (NDHI) framework.

2

Phase 2 (Months 4-6)

Pilot operation in representative (urban & rural) sites. Optimize AI models with local data and gather user feedback.

3

Phase 3 (Months 7-18)

Progressive national rollout by region. Activate the national data hub and expand with new modules (e.g., chronic disease mgmt).

Implementation Roadmap

Impact & Case Studies

Demonstrating that this grand vision is achievable, backed by quantifiable results.

Case Study: Positioning an African Nation as a Regional Digital Health Leader

Our goal is to partner with this nation to solve its most pressing public health challenges: the dual disease burden, the maternal and child health crisis, and the urban-rural gap.

Quantifiable Expected Outcomes (Proposal 8.1)

20-30% Reduction in Maternal Mortality
40% Reduction in Infectious Disease Misdiagnosis
50% Reduction in Urban-Rural Healthcare Gap (5-yr)
50% Increase in Physician Diagnostic Efficiency
KPI

Beyond Healthcare: Broad Socio-Economic Impact

Increase Labor Productivity

By reducing the disease burden, adding an estimated $1.0-1.5 Billion in annual productivity value to the nation's economy.

Reduce Household Economic Burden

Early diagnosis and treatment reduce the high medical costs associated with delayed treatment.

Create Jobs & Talent

Local tech centers, R&D labs, and training systems will create thousands of high-skill jobs.

Stimulate the Digital Economy

Spurs growth in related industries like telecommunications, data centers, and medical equipment, fostering a local innovation ecosystem.

International Experience & Global Perspective

The CliniqNexus design combines international best practices with deep local adaptation. Our experience spans Asia, Africa, and Latin America, giving us a profound understanding of how to adapt advanced technology to local contexts.

Case: China - AI-Powered TB Control

In high-prevalence areas, AI increased the early detection rate of TB by ~25% and significantly reduced diagnostic time. This model is directly applicable to TB screening in other nations.

Case: US & Europe - Intelligent Chronic Disease Management

AI platforms have significantly reduced hospital readmission rates and healthcare costs for diabetes and cardiovascular disease through long-term follow-up and personalized interventions.

Global Footprint Map

About CliniqNexus

Our Mission

CliniqNexus is the core strategic platform of VastCloud.ai. VastCloud is an innovative enterprise focused on national-level AI and digital health platforms, dedicated to providing intelligent, scalable, and compliant solutions to solve the world's toughest public health challenges.

Key Strategic Backing

VastCloud is strategically backed by the China-U.S. Green Fund.

This fund, promoted by governments, financial institutions, and industries from both nations, originated from a 2015 high-level consensus. This support not only provides us with long-term capital security but also underscores the international strategic importance of CliniqNexus in green healthcare and sustainable development.

CliniqNexus Team

Schedule a Strategic Briefing

We are ready to commit our technology, expertise, and resources to a long-term strategic partnership with you.

Or contact our strategic partnership team directly:

We welcome in-depth discussions about pilot projects, platform demonstrations, or national-level cooperation.

Partner With Us